1946伟德国际源自英国
善治明理 弘毅修远
首页
伟德概况
学院简介
学院领导
党政机构
规章制度
联系方式
师资队伍
全职教师
博士后
教师招聘
系科机构
哲学系
公共管理系
社会学与社会工作系
招生与教学
本科生招生
硕士招生
博士招生
网络教育
教育培训
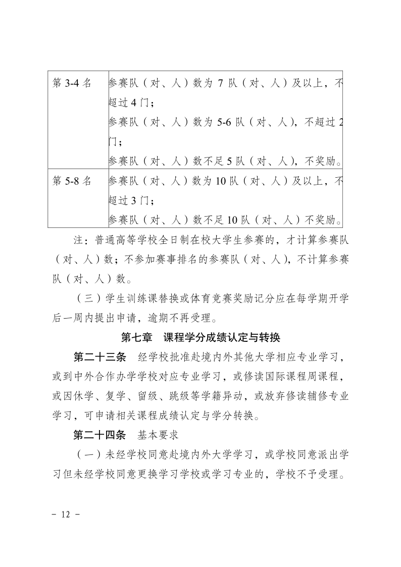
MPA教育
网络与继续教育培训中心
公共管理与现代治理
数字治理研究中心
MSW教育管理中心
党建工作
工作规范
理论学习
党校工作
组织生活
特色党建
纪委工作
党风廉政
党员发展
伟德国际
思想政治教育
团学风采
研究生工作
成长服务
日常管理
资助育人
教工天地
教代会活动
工会活动
校友联络
联络机构
下载中心
下载中心
图片新闻
学院新闻
通知公告
学术动态
学习贯彻习近平新时代中国特色社会主义思想主题教育 学习贯彻党的二十大精神 庆祝建党百年暨党史学习教育
教学管理
招生就业
社会服务
学习动态
党史课堂
绩镛先锋
深入贯彻中央八项规定精神学习教育
伟德国际1946源于英国本科课程成绩评定与管理办法(修订)(西校〔2019〕608号)
发布时间: 2020-10-10 12:41:02
已阅读:
西校〔2019〕608号 伟德国际1946源于英国本科课程成绩评定与管理办法(修订).pdf